急诊电话:
023-81159120
咨询电话:
023-81151800
搜索
医院首页
医院概况
医院概况
HOSPITAL OVERVIEW
发展历史
资质荣誉
医院简介
党建工作
党建工作
Party Construction
频道首页
学习贯彻二十届四中全会精神
公立医院高质量发展
党纪学习教育
政策法规
科室导航
科室导航
Department Navigation
市级重点/特色专科
中医科
康复医学科
儿科
区级重点专科
泌尿外科
心血管内科
内分泌科
消化内科
神经科
妇产科
耳鼻咽喉头颈外科
普外科
骨科
急诊科
放射科
医学检验科
重症医学科
临床科室
肿瘤与血液科
老年医学科
肾病与风湿免疫科
眼科
介入科
呼吸与危重症医学科
感染科
胸外科
医技铺助科室
药剂科
消毒供应中心
病理科
麻醉科
神经电生理检查室
超声科
门诊科室
健康管理中心
口腔科
睡眠心理科
疼痛科
临床营养科
儿保/接种门诊
皮肤与整形美容科
门诊部
医院资讯
医院资讯
Hospital Information
频道首页
新闻中心
媒体视角
特色新技术
护理时讯
患者服务
患者服务
PATIENT SERVICES
预约挂号
就诊指南
科室专家
常见问题
科普导航
科普导航
POPULAR SCIENCE NAVIGATION
科普预告
科普活动
科普小知识
热点新闻
科普小视频
科研教学
科研教学
RESEARCH AND EDUCATION
科研动态
进修管理
继续教育
实训基地
教学动态
信息公开
信息公开
INFORMATION PUBLICITY
信息公开栏
采购信息
人才招聘
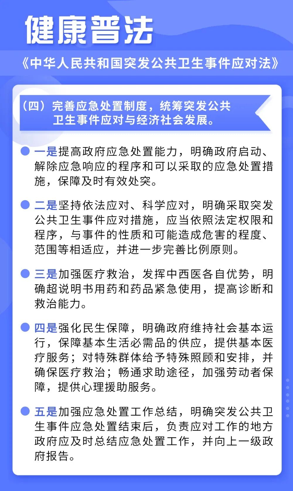
健康普法|《中华人民共和国突发公共卫生事件应对法》
发布时间:2025-11-12
第十四届全国人大常委会第十七次会议通过了《中华人民共和国突发公共卫生事件应对法》,国家主席习近平签署第五十二号主席令予以公布,自2025年11月1日起施行,快来看看主要内容都有哪些吧!
预约挂号
报告查询
官方微信
返回顶部
意见反馈
姓名
电话
意见反馈
取消
提交