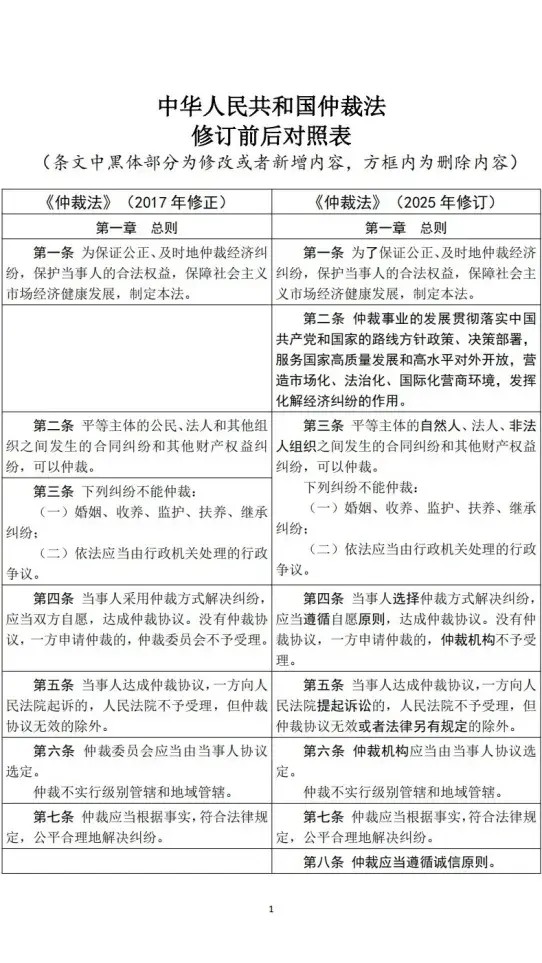
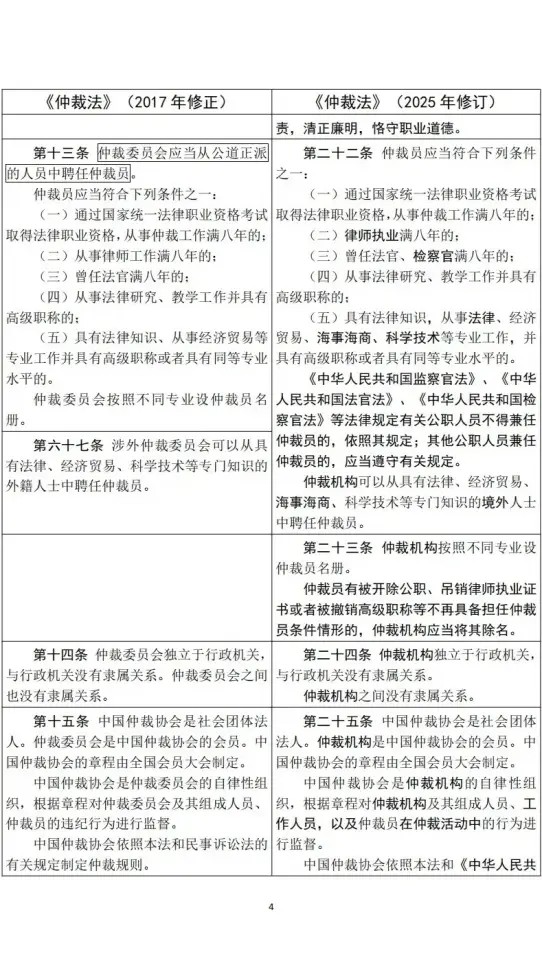
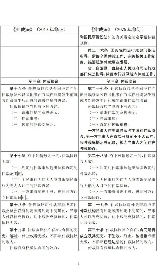
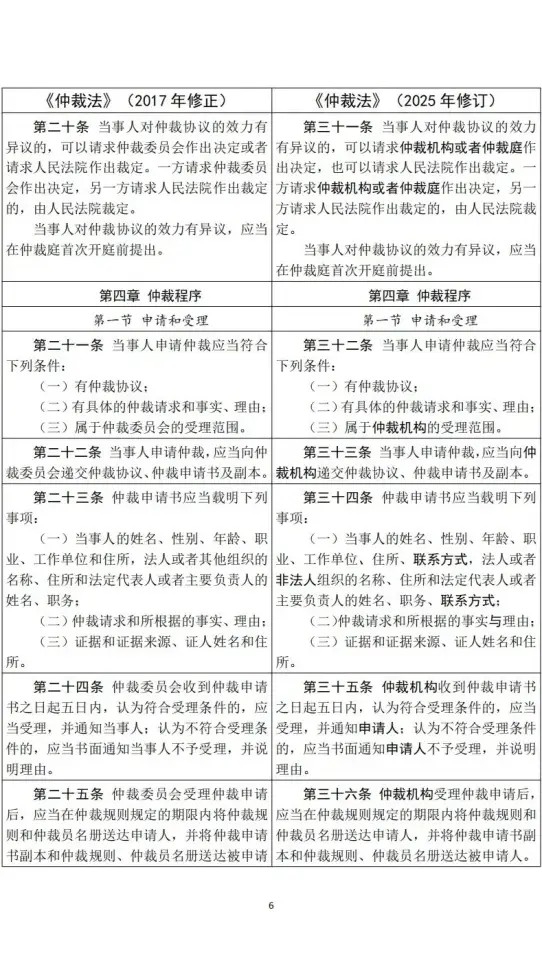
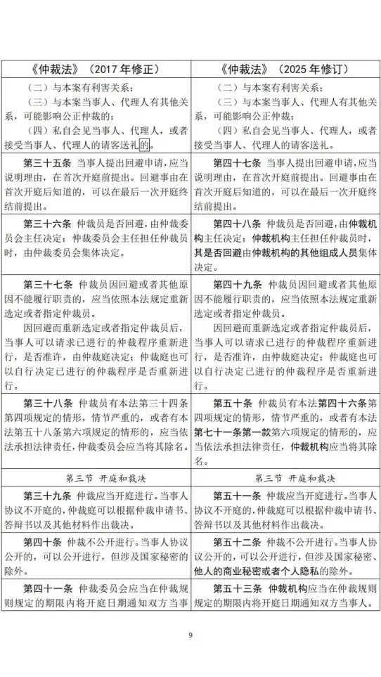
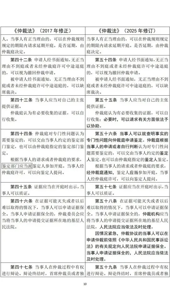
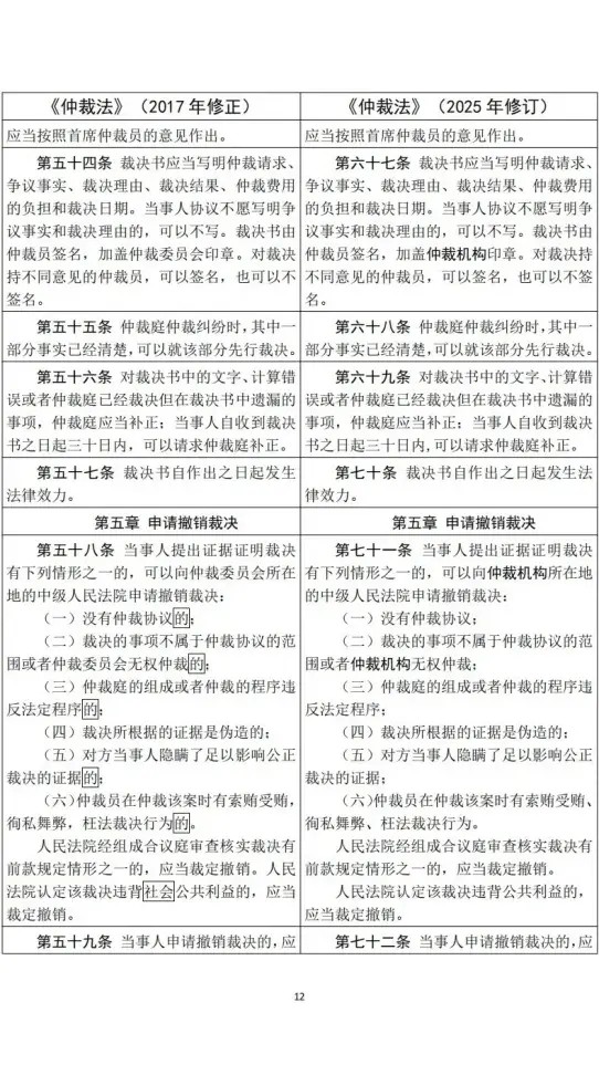
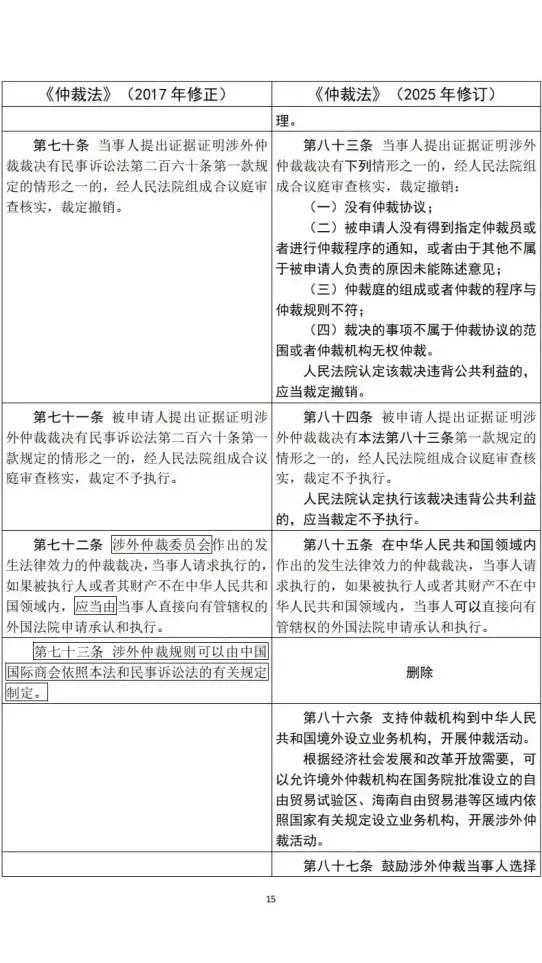
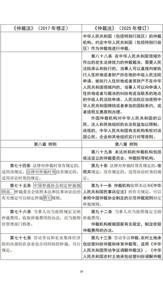
《中华人民共和国仲裁法》已由中华人民共和国第十四届全国人民代表大会常务委员会第十七次会议于2025年9月12日修订通过,根据中华人民共和国主席令(第五十四号)予以公布,自2026年3月1日起施行。为更好学习领会新仲裁法精神,上海国际仲裁中心制作了修订后的仲裁法与现行仲裁法的对照表。下一阶段,上海国际仲裁中心将按照司法部和上海市的有关部署,深入开展学习新仲裁法和积极开展宣传新仲裁法的有关工作,努力借助修法的赋能提高自身仲裁公信力和国际竞争力,更好服务高质量发展和高水平对外开放。

















《中华人民共和国仲裁法》已由中华人民共和国第十四届全国人民代表大会常务委员会第十七次会议于2025年9月12日修订通过,根据中华人民共和国主席令(第五十四号)予以公布,自2026年3月1日起施行。为更好学习领会新仲裁法精神,上海国际仲裁中心制作了修订后的仲裁法与现行仲裁法的对照表。下一阶段,上海国际仲裁中心将按照司法部和上海市的有关部署,深入开展学习新仲裁法和积极开展宣传新仲裁法的有关工作,努力借助修法的赋能提高自身仲裁公信力和国际竞争力,更好服务高质量发展和高水平对外开放。
















